Alternancia - Revista de Educación e Investigación

Vol. 3. No. 4 | Enero – junio 2021 | Páginas: 11 - 23

www.revistaalternancia.org

ISSN: 2710 – 0936 | ISSN-L: 2710 – 0936

 

Patrimonio arqueológico de la cultura Ñañañique como estrategia didáctica para el desarrollo de la identidad cultural

 

Archaeological heritage of the Ñañañique culture as a didactic strategy for the development of cultural identity

 

Juan Manuel Oliva Núñez

jumaolnu@hotmail.com

Código ORCID: 0000-0001-9319-3689

Universidad Alas Peruanas, Perú

 

Recibido: octubre 2020 / Arbitrado: noviembre 2020 / Publicado: enero 2021

 

RESUMEN

El desarrollo de la identidad cultural para valorar el patrimonio arqueológico es una temática de gran importancia para los docentes de Historia del Perú. En relación, el objetivo de este estudio fue diseñar estrategias innovadoras para el proceso de Enseñanza – Aprendizaje de la Historia del Perú, utilizando el patrimonio arqueológico de la cultura local Ñañanique, como mediador didáctico que permita el desarrollo de la identidad cultural en estudiantes de Segundo Grado de Educación Media. El enfoque es cuantitativo, el tipo de investigación proyectiva con un diseño de campo transversal. Como resultados más relevantes se consiguió que las estudiantes tienen baja identidad cultural con desconocimiento del patrimonio arqueológico de la cultura Ñañanique, los docentes no utilizan estrategias didácticas para logra un aprendizaje significativo de la Historia. La propuesta quedo estructurada con estrategias didácticas significativas como: trabajo de campo, juego de roles, proyecto de investigación, sociodrama, discusión controversial.

 

Palabras clave: Identidad cultural, patrimonio arqueológico; didáctica de las Ciencias Sociales; estrategias didácticas para la enseñanza de la Historia; cultura Ñañañique

 

ABSTRACT

The development of cultural identity to value archaeological heritage is a subject of great importance for teachers of History of Peru. In relation, the objective of this study was to design innovative strategies for the Teaching - Learning process of the History of Peru, using the archaeological heritage of the local culture Ñañanique, as a didactic mediator that allows the development of cultural identity in students of Second Middle Education Degree. The approach is quantitative, the type of projective investigation with a cross-field design. As more relevant results, it was achieved that the students have low cultural identity with ignorance of the archaeological heritage of the Ñañanique culture, the teachers do not use didactic strategies to achieve a significant learning of history. The proposal was structured with significant didactic strategies such as: field work, role play, research project, sociodrama, controversial discussion.

 

Keywords: Cultural identity; archaeological heritage; didactics of Social Sciences; didactic strategies for the teaching of History; Ñañañique culture

 

Descripción: D:\Users\CIDE\LOGO REVISTA.jpg

 

INTRODUCCIÓN

La relación entre el patrimonio cultural y la educación es una temática de interés, a nivel mundial, para la investigación educativa. Algunos de los propósitos de los trabajos presentados bajo este tópico buscan comprender el uso didáctico del patrimonio cultural para desarrollar valores de identidad, pertenencia y responsabilidad con el entorno socio histórico. Existe una clara revalorización del patrimonio cultural a través del acto educativo, como se evidencia en la siguiente premisa: solo lo que se conoce puede ser respetado y considerado como propio. La identidad cultural de un grupo social se construye a través del reconocimiento de su pasado y su trascendencia en el presente y hacia el futuro (UNESCO, 2001). Crear conciencia histórica en los jóvenes les permitirá comprender sus raíces, valorar la historicidad del presente y participar de forma responsable y consciente en la construcción de su futuro como persona y grupo social.

El Perú es uno de los países de Suramérica con un gran acervo cultural, la UNESCO (2014) tiene inscritos en su lista de Patrimonio Mundial, fundamentado en su Valor Universal Excepcional, doce bienes y sitios culturales del Perú.

El patrimonio cultural se expresa en conjuntos arqueológicos, edificaciones y centros urbanos, representativos de todas las etapas de la historia nacional en el Perú. Promover y mantener el valor del patrimonio cultural en el país, a través de la educación, genera identidad cultural en los grupos sociales; y debe ser una iniciativa estatal, regional y local, ya que se tienen recursos patrimoniales destacados en todos estos niveles. Al respecto Fontal (2003) aporta el concepto de Educación Patrimonial, la cual tiene como objeto diseñar estrategias y recursos educativos dirigidos a las personas que conviven con el patrimonio cultural. Esta Educación puede trascender los espacios de las cátedras de historia, arte, arqueología o multiculturalidad, puede estar presente en espacios de educación formal o informal; lo importante es el logro de la identidad cultural a través de la apropiación social y la participación ciudadana esto se logra con la ejecución de propuestas sostenibles en el tiempo y en el contexto, así las personas se convierten en su centro de acción y no los bienes patrimoniales.

La Educación Patrimonial tiene sus efectos en la memoria del colectivo social, ya que estimula significados que forjan el sentido de pertenencia y la consolidación de la cultura, de esta manera, el patrimonio debe ser percibido como parte del contexto que le da sentido a la vida de las nuevas generaciones, más allá de una simple valoración histórica o artística. En este mismo orden de ideas Guzmán (1991, noviembre 4) concibe al patrimonio como un lugar de complicidad social en el cual coinciden el conjunto de relaciones y prácticas que los individuos y grupos humanos efectúan para construir y modificar el entorno y elaborar las formas de auto representación y auto conocimiento social.

La Educación Patrimonial se encuentra ligada al desarrollo de la identidad cultural, que se entiende como el “proceso de construcción de sentido, efectuado mediante unas fuentes o atributos culturales que las personas van organizando y jerarquizando en el curso de su experiencia. Se entiende como la identificación simbólica que los sujetos realizan del objeto de su acción” (Martín, 2012). En Ciencias Sociales se define la identidad social como un elemento que forma parte de la cultura en relación con la educación ya que se fortalece la cultura, desde los procesos intrínsecos de la educación.

El autor antes mencionado sostiene que el término identidad hace referencia al espacio socio psicológico de pertenencia, integrado por el conjunto dialéctico de rasgos, significaciones y representaciones compartidos por los miembros de un grupo social. Estos rasgos permiten que las personas se reconozcan de forma consciente, se relacionen y estén en capacidad de identificar semejanzas y diferencias con otros grupos sociales.

Estos dos autores coinciden en entender el patrimonio cultural, la formación de la identidad cultural y la educación como elementos unificadores en la construcción de la convivencia social y del grupo social. Desde esta perspectiva surge la inquietud de trabajar en espacios educativos el papel del patrimonio arqueológico de la cultura Ñañañique para el desarrollo de la identidad cultural en estudiantes de Educación Secundaria, en el Distrito de Chulucanas, Provincia de Morropón, Departamento de Piura.

En el Perú a pesar de tener un patrimonio cultural, que causa admiración en el mundo entero, con manifestaciones plurales como: textiles, orfebrería, pintura, cerámica, escultura, yacimientos arqueológicos, entre otros; en el contexto educativo no se le otorga la relevancia que le corresponde a este legado de los antepasados para el desarrollo de la identidad cultural.

La educación debe jugar un rol muy importante para el rescate y utilización de estas manifestaciones culturales como mediadores educativos, para ello los docentes deben evaluar la efectividad de estrategias didácticas tradicionales y estar en capacidad de innovar con otras propuestas didácticas que logren un aprendizaje más significativo. Sin embargo Bautista (2018) encontró como resultado de sus investigaciones que los procesos de enseñanza – aprendizaje se caracterizan por estar centrados en el maestro y prevalece la transmisión de conocimientos por lo cual el alumno se convierte en un depositario pasivo, como consecuencia no se consigue un aprendizaje significativo en los estudiantes de Ciencias Sociales en la educación secundaria sino se utilizan las estrategias didácticas adecuadas.

El desarrollo de la identidad cultural presupone un proceso activo y constructivo que tiene sus particularidades y se desarrolla de forma única en cada persona. Este proceso es producto del acto educativo, que al promover la participación activa del estudiante lo convierte en el principal actor de los hechos de su cultura. En la relación patrimonio cultural -educación-desarrollo de identidad surge el aprendizaje como elemento mediador ya que, por sus características, la cultura influye todo el quehacer humano y, en particular, la actividad educacional (Guadarrama, 2003).

En este mismo orden de ideas en la enseñanza del patrimonio cultural, la mayor parte del profesorado ve la conveniencia y utilidad de su inserción en el currículum y en la práctica de la enseñanza de las Ciencias Sociales, pero son todavía muy escasas las experiencias didácticas que abordan el estudio del patrimonio cultural de una forma sistemática que genere aprendizajes significativos y cambios en la formación de la identidad cultural que permita la valoración, defensa y conservación del legado histórico.

Es fundamental que toda innovación educativa esté estrechamente vinculada a los grandes problemas y situaciones que experimenta el país, uno de estos es la recuperación de nuestra Identidad Cultural, como también la conservación del medio ambiente; estos problemas han alcanzado dimensiones alarmantes, que obligan la intervención de la educación (Morandé, 1990 octubre 14). Se trata de que las personas aprendan a vivir en equilibrio con su entorno, sin destruir el medio en el que habitan y mantener una actitud constante de conservación, entendida como una práctica de aprovechamiento de nuestro acervo cultural.

El uso del patrimonio arqueológico como estrategia didáctica presenta dificultades o limitaciones, las cuales conviene considerar­. Una de las dificultades es la descontextualización, ya que piezas del patrimonio arqueológico suelen mostrarse en los museos, fuera de su lugar de origen. Sin embargo, las exposiciones en los museos han mejorado, hoy en día se colocan las piezas en diseños escenográficos que consiguen recrear el contexto natural, esto facilita la comprensión y valoración. Otra limitación es la concepción que el patrimonio arqueológico es un obstáculo para el desarrollo urbanístico, ya que puede impedir algún proyecto de ingeniería o de comunicaciones (Estepa, 2001).

La dificultad que tiene la organización y ejecución de las salidas de campo para hacer visitas en el ambiente natural donde se encuentra el patrimonio arqueológico es otra limitación, la logística de estas visitas requiere, mayor responsabilidad laboral, recursos y tiempo adicional en comparación con las clases dentro del aula.

Otra característica que se convierte en limitante para hacer uso del patrimonio arqueológico es la carencia en la formación del profesorado en nuevas estrategias didácticas para la enseñanza de la Historia, esto trae como consecuencia la falta de reflexión y de relación entre la teoría y la práctica (Bravo, 2002).

Por lo anteriormente planteado esta investigación tiene como objetivo diseñar estrategias innovadoras para el proceso de Enseñanza – Aprendizaje de la Historia del Perú, utilizando el patrimonio arqueológico de la cultura local, Ñañanique, como mediador didáctico que permita el desarrollo de la identidad cultural en estudiantes de segundo grado de educación media.

 

MÉTODO

En consonancia con el objetivo planteado esta investigación tiene un alcance proyectivo, ya que consiste en la elaboración de una propuesta de estrategias didácticas basadas en el patrimonio arqueológico para solucionar el problema diagnosticado de las carencias en el desarrollo de la identidad cultural, con un enfoque cuantitativo. La recolección de los datos se realizó en el contexto natural con un diseño de campo transversal. La población estuvo constituida por 120 estudiantes del Segundo Grado de Educación Secundaria de una institución educativa del Distrito de Chulucanas y cuatro docentes que enseñan la asignatura de Ciencias sociales, en su componente Historia del Perú en esta Institución Educativa. De la población estudiantil se extrajo una muestra de 45 individuos y se trabajó con toda la población de docentes. Las técnicas de recolección de datos fueron la encuesta y la observación, los instrumentos fueron dos cuestionarios y una guía de observación. El cuestionario para las estudiantes midió el conocimiento acerca del patrimonio arqueológico de la Cultura Ñañañique y el uso de las estrategias didácticas de los docentes para la enseñanza de la Historia, este instrumento tiene 12 ítems con respuestas cerradas. El cuestionario de los docentes quedó conformado por 14 preguntas abiertas y su objetivo fue medir el conocimiento y uso de las estrategias para la enseñanza de la Historia local y el papel de del patrimonio arqueológico de la cultura Ñañañique como mediador didáctico. Estos cuestionarios se validaron a través de un Juicio de Expertos y antes de su aplicación en la muestra de estudio se realizó una prueba piloto esto permitió la realización de los ajustes pertinentes. La guía de observación se utilizó para captar información acerca de las estrategias metodológicas utilizadas por los docentes, durante el desarrollo de las sesiones de aprendizaje del área de Ciencias Sociales en su componente Historia del Perú y la participación de los estudiantes en las actividades programadas. Esta guía de observación se elaboró con las especificaciones de la Subdirección de Formación General de la institución educativa y se contó con la participación de los docentes de Ciencias Sociales.

 

RESULTADOS

En la muestra de estudiantes se describen las dos variables de esta investigación: medios y estrategias didácticas en la enseñanza – aprendizaje de la Historia del Perú en el Área de Ciencias Sociales y el desarrollo de la Identidad Cultural – Local. De estas dos variables se han obtenido valores estadísticos en sus indicadores: Nivel de Conocimientos del patrimonio arqueológico, Difusión de restos arqueológicos y la identidad cultural-local.

Con respecto a los medios y estrategias didácticas de la enseñanza - aprendizaje de la Historia local en el área de Ciencias Sociales se tienen tres dimensiones: Nivel de Conocimientos, Difusión de los Restos Arqueológicos y la identidad cultural

Nivel de conocimientos del patrimonio arqueológico de la cultura Ñañañique, se observa en la Tabla 1 y Gráfico respectivo.

 

Tabla1. Distribución de frecuencias y porcentual de la dimensión Nivel de conocimiento sobre el patrimonio arqueológico Ñañañique (Chulucanas).

Pregunta (Nº)

Categoría de Respuestas

SI

NO

Total

fi

%

fi

%

fi

%

1.1

88

73.3

32

26.7

120

100

1.3

78

65.0

42

35.0

120

100

1.4

28

23.3

92

76.7

120

100

1.6

22

18.3

98

81.7

120

100

Conocimiento

54

45.0

66

55.0

120

100

 

 

Gráfico 1. Distribución de frecuencias y porcentual de la dimensión Nivel de conocimiento sobre el patrimonio arqueológico Ñañañique (Chulucanas).

 

Se determinó que 66 alumnas que corresponden al 55% de la población muestreada no tienen conocimiento sobre la Cultura Ñañañique, si lo tienen no conocen la zona arqueológica, desconocen el papel de éste patrimonio cultural, esto es producto a que su profesor del Área de Ciencias Sociales no usa medios ni estrategias didácticas adecuadas en la enseñanza de esta asignatura, referente a la historia local y dar a conocer la Cultura Ñañañique.

La segunda dimensión es la Difusión de los Restos Arqueológicos, los resultados se resumen en la Tabla 2 y Gráfico respectivo.

 

Tabla 2. Distribución de frecuencias y porcentual de la dimensión Difusión de Restos Arqueológicos de la cultura Ñañañique (Chulucanas)

Pregunta (Nº)

Categoría de Respuestas

SI

NO

Total

fi

%

fi

%

fi

%

1.2

45

37.5

75

62.5

120

100

1.5

32

26.7

88

73.3

120

100

1.7

38

23.3

82

76.7

120

100

1.8

30

25.0

90

75.0

120

100

Difusión

36

30.0

84

70.0

120

100

 

 

Gráfico 2. Distribución de frecuencias y porcentual de la dimensión Difusión de Restos Arqueológicos de la cultura Ñañañique (Chulucanas)

 

Se puede observar que la mayoría de alumnas, 84 de las 120 que corresponden al 70% no conocen la existencia de estos restos arqueológicos porque según ellas por falta de difusión a nivel local y escolar.

Los resultados acerca de la tercera dimensión, Identidad Cultural, se observan en la Tabla 3 y el Gráfico respectivo.

 

Tabla 3. Distribución de frecuencias y porcentual de la dimensión Identidad Cultural – Local.

Pregunta (Nº)

Categoría de Respuestas

SI

NO

Total

fi

%

fi

%

fi

%

2.1

38

31.7

82

68.3

120

100

2.2

88

73.3

32

26.7

120

100

2.3

42

35.0

78

65.0

120

100

2.4

37

30.8

83

69.2

120

100

Difusión

63

52.5

57

72.2

120

100

 

 

Gráfico 3. Distribución de frecuencias y porcentual de la dimensión Identidad Cultural – Local.

 

El 72% de las estudiantes no tienen desarrollada la identidad cultural con respecto al patrimonio arqueológico de la cultura Ñañañique. Muestran una actitud positiva para para el desarrollo de la Identidad cultural.

 

Resultados de los docentes

Como características de los docentes se tiene que tres de ellos son profesionales graduados en el Área de Educación de las Ciencias Sociales, poseen título profesional en Educación en la Especialidad de Historia y Geografía. El docente restante tiene una Complementación Académica en esta área. En consideración a los años de experiencia están entre los 6 y 10 años desempeñándose como docente de Ciencias Sociales en las materias de Geografía e Historia.

Con respecto a las dimensiones, poseen poco conocimiento acerca del patrimonio arqueológico de la cultura de Cultura Ñañañique, conocen de su existencia pero no han profundizado en el significado de este patrimonio, en consecuencia no lo utilizan como un medio o estrategias de enseñanza – aprendizaje de la historia local del Perú, aunque refieren que son importantes en la formación de la identidad cultural - local.

 

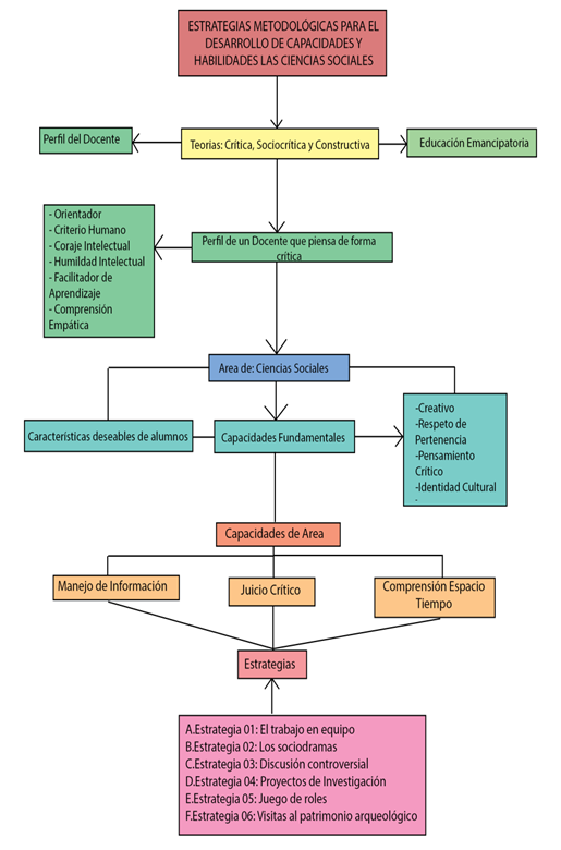
PROPUESTA

La propuesta metodológica de estrategias didácticas significativas para el desarrollo de la identidad cultural a través del uso del patrimonio arqueológico de la cultura quedó Ñañañique conformada por los siguientes puntos: Presentación, fundamentación, estrategias metodológicas, perfil del docente, perfil del estudiante

Las estrategias propuestas son: visitas al patrimonio arqueológico de la cultura Ñañañique, visitas a museos, trabajo en equipo, sociodramas, proyecto de investigación, discusión controversial, juego de roles. El cuadro 1 resume las estrategias metodológicas y los referentes teóricos que respaldan su efectividad.

 

Cuadro 1. Matriz de integración de las estrategias metodológicas con la propuesta para desarrollar capacidades y habilidades en el área de las ciencias sociales con base en el trabajo de campo del patrimonio arqueológico.

Competencia fundamental

Actividades de los estudiantes

Capacidades específicas

Estrategias metodológicas

Habilidades. conocimientos y actitudes

 

Análisis y síntesis de la información

 

Percibe, discrimina, compara,

Contrasta, formula, descubre, reconstruye

 

Trabajo en equipo

(Gámez-Montalvo, y Torres-Martín, 2012)

Valoración apreciativa

de su cultura

Demuestra, reconoce lo suyo,

se identifica, argumenta

Sociodrama

(Díaz-Barriga y Hernández, 2007)

Conocimiento y valoración del patrimonio cultural

Describe, comprende, explica, reconstruye, evalúa

 

Trabajo de campo visita museos

(Delgado de la Rosa, 2013). (Arias, Ponce y Verdú, 2016)

 

Exposición de razones

Reflexiona, juzga, infiere, opina, sistematiza

Discusión controversial

(Quiñones Rodríguez, 2017)

Competencia fundamental

Actividades de los estudiantes

Capacidades específicas

Estrategias metodológicas

Habilidades.

 conocimientos y actitudes

 

Investigación activa

 

Plantea, demuestra, infiere,

Verifica, resume, generaliza, argumenta.

 

Proyecto de investigación

(Hurtado de

Barrera, 2006)

Identificación de sus habilidades

Autoevalúa, retroalimenta, sistematiza, participa

Juego de roles

(Dosso, 2009)

 

En cada estrategia metodológica se desarrolla la siguiente información: Título, definición de la estrategia, objetivo, fortalezas o ventajas, procedimiento antes durante y después de la aplicación, actividades de los estudiantes y del docente, sugerencias y recomendaciones, producto arqueológico, actividades de evaluación.

La figura 1 sintetiza los elementos teórico- metodológicos que sustentan la propuesta de estrategias didácticas con base en el uso del patrimonio arqueológico para el desarrollo de la identidad cultural.

 

 

Figura 1. Elementos de la propuesta

 

CONCLUSIONES

En la enseñanza de la Historia del Perú en el área de Ciencias Sociales prevalece el modelo tradicional de enseñanza, centrado en el docente y fundamentado en la exposición de conocimientos, los cuales tiene que repetir el estudiante, como consecuencia el aprendizaje no es significativo. Es oportuno acotar que los planes curriculares de esta área no contemplan el uso del patrimonio arqueológico como medio didáctico para la enseñanza de Historia.

Los estudiantes de segundo grado de Educación media presentan carencias en de conocimiento y valoración del patrimonio cultural local de Ñañañique esto se refleja en un bajo desarrollo de su identidad cultural. El modelo tradicional en las clases de Historia no facilita la reflexión ni la relación entre la teoría y la práctica. Los estudiantes no tienen la oportunidad, desde la escuela, de tener una experiencia de aprendizaje significativa que les permita conocer, comprender y valorar los elementos locales de la cultura Ñañañique.

Los estudiantes muestran disposición para Ñañañique participar en estrategias metodológicas que permitan el uso del patrimonio cultural como medio didáctico.

La propuesta de estrategias metodológicas para el proceso de Enseñanza - Aprendizaje de la Historia del Perú se debe caracterizar por: emplear actividades de aprendizaje que puedan atender las diferentes inteligencias y estilos de aprendizaje; aplicar el conocimiento para resolver situaciones problemáticas reales o simuladas; realizar trabajo en equipos que permitan el desarrollo de la reflexión y el pensamiento crítico, considerar los factores disposicionales y motivacionales del estudiante; utilizar el patrimonio arqueológico en su contexto natural con intención y motivo para el desarrollo de la identidad cultural local.

El uso del patrimonio de la cultura Ñañañique puede favorecer a la construcción de una identidad cultural fundamentada en el respeto, valoración y conservación del entorno y del pasado. El estudiante estará en capacidad de reconstruir su pasado e identificar las significaciones sociales, culturales, políticas e históricas de ese legado en su presente.

 

REFERENCIAS

Arias, L.; Ponce, A y Verdú, D. (2016) Estrategias y recursos para la integración del patrimonio y los museos en la educación formal. Universidad de Murcia España: editum

Bautista, M. (2018). Estrategias didácticas y su relación con el aprendizaje significativo en el área de Historia, Geografía y Economía en los estudiantes del tercer grado de educación secundaria de la institución educativa “Romeo Luna Victoria” – Arequipa. Trabajo de grado de maestría, no publicado. Universidad Nacional de San Agustín de Arequipa, Perú

Bravo, L. (2002) La formación inicial del Profesorado de Secundaria en Didáctica de las Ciencias Sociales en la Universidad Autónoma de Barcelona: un estudio de caso. Bellaterra: UA. Tesis Doctoral no publicada Universidad Autónoma de Barcelona, España

Delgado de la Rosa, R. (2013). El trabajo de campo como estrategia pedagógica integradora. Revista de comunicación de la SEECI. 17 (31) Madrid-España. Pp.156-183

Díaz-Barriga, F. y Hernández, G. (2007). Estrategias docentes para un aprendizaje significativo. (2ª ed.) México: Editorial Mc Graw Hill

Dosso, R. (2009).El juego de roles: una opción didáctica eficaz para la formación en política y planificación turística. Aportes y Transferencias, 13 (2), pp. 11-28 Universidad Nacional de Mar del Plata Mar del Plata, Argentina

Estepa, J. (2001): El Patrimonio en la Didáctica de las Ciencias Sociales, Universidad de Huelva. IBER (30)

Fontal, O. (2003). Educación Patrimonial. Teoría y práctica en el aula, el museo e Internet. España: Trea

Gámez-Montalvo, M.J. y Torres-Martín, C. (2012). Las técnicas de grupo como estrategia metodológica en la adquisición de la competencia de trabajo en equipo de los alumnos universitarios. Journal for Educators, Teachers and Trainers, 4, pp. 14 – 25

Guadarrama P. Presupuestos para una posible filosofía de la cultura. ISLAS.2003; 45(137):7-33

Guzmán, C. (1991, noviembre 4). La valoración efectiva de nuestro Patrimonio Cultural. El Nuevo País. Sección Cultura, El Ojo y la Idea. p. 22

Hurtado de Barrera, J, (2006) El proyecto de investigación. (4ª ed.). Caracas: Quirón

Martín, A. (2012). Formación de la identidad universitaria en la Universidad Bolivariana de Venezuela, Trabajo no publicado. Universidad de La Habana; Cuba

Morandé, P. (1990, octubre 14). Identidad Local y Cultura Popular. El Mercurio. Cuerpo E. pp.8 y 9. Santiago, Chile.

Quiñones Rodríguez, S. (2017). La discusión controversial, el seminario y aprendizaje significativo en los estudiantes de Maestría de Gestión de la educación y Docencia universitaria 2017-I de la Facultad de Educación UNMSM. Infinitum., 7(2). Recuperado de https://doi.org/10.51431/infinitum.v7i2.424

Unesco (2001). United Nations Educational, Scientific and Cultural Organization, en español Organización de la Naciones Unidas para la Educación la Ciencia y la Cultura. Patrimonio cultural

Unesco. (2014). United Nations Educational, Scientific and Cultural Organization, en español Organización de la Naciones Unidas para la Educación la Ciencia y la Cultura. Cátedra UNESCO, Patrimonio Cultural y Turismo Sostenible, Universidad de San Martín de Porres, Lima Perú